欢迎来到石家庄红色传承教育科技中心
返回首页
|
联系我们
首页
学院简介
学院介绍
走进西柏坡
红色教育
学习园地
培训资讯
培训课程
培训资源
培训方案
培训专题
培训对象
教学模式
活动影像
后勤保障
联系我们
培训方案
西柏坡红色培训7天方案(一)
西柏坡7天培训方案(二)
西柏坡红色培训6天方案(一)
西柏坡红色教育培训6天方案(二)
西柏坡培训5天方案(一)
西柏坡干部培训5天方案(二)
西柏坡红色教育培训4天方案(一)
西柏坡红色教育4天方案(二)
西柏坡红色教育3天方案
西柏坡培训2天方案
培训方案
培训资源
培训方案
培训专题
培训对象
培训动态
《习近平关于树立和践行正确政绩观论述摘编》出版发行
如何以“空城计”退敌十万?——西柏坡时期情报斗争对新时代干部的思维启迪
中共中央办公厅印发《全国党员教育培训工作规划(2024-2028年)》
七届二中全会旧址前的思考:规矩建设为何始于西柏坡?
西柏坡精神永传承:以党纪学习教育锻造新时代干部队伍
从西柏坡到新时代:领袖故事中不变的初心智慧
西柏坡红色教育基地
电话:
13933007414 高老师(微信同号)
19711939228 王老师(微信同号)
培训基地: 革命圣地西柏坡
培训方案
当前位置:
首页
>>
培训课程
>>
培训方案
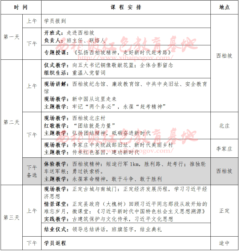
西柏坡红色教育3天方案
发布时间:2021-09-26 07:41:48
教学线路:西柏坡-北庄村-李家庄-正定
省公安厅西柏坡精神培训班
西柏坡培训2天方案
西柏坡红色教育4天方案(二)
网站首页
|
学院简介
|
红色教育
|
培训课程
|
教学模式
|
活动影像
|
后勤保障
|
联系我们
|
西柏坡红色教育基地
13933007414 高老师(微信同号)
19711939228 王老师(微信同号)
基地地址: 革命圣地西柏坡
Copyright © 2018-2021 西柏坡红色教育基地 石家庄红色传承教育科技中心 版权所有
冀ICP备17009669号
网站公安部备案号:13010802001430 冀公网安备13010802002477号 冀公网安备13010802002481号
扫一扫 在线咨询
返回首页
红色教育
活动影像
电话联系